function gtag() { dataLayer.push(arguments); }

TOP > バックナンバー > Vol.12 No.5 > 潤滑油・潤滑技術およびトライボロジー

Vol.12 No.5

潤滑油・潤滑技術およびトライボロジー
伊東 明美(東京都市大学)

Akemi ITO (Tokyo City University)

 本セッションは燃料潤滑油部門委員会によるオーガナイズドセッションであり、例年、多くの聴講者を集めている。今回はハイブリッド開催であり5件中4件の講演が現地で行われた。現地での聴講者は意外と少なく、三密の心配のない会場であった。
 ベアケミカル&液体マシンテクノロジーの渡邊ら(1)の研究では、オイルの蒸発しやすさを表すNOACK値は必ずしもオイル消費と高い相関を示さないと報告されている。NOAKC値とオイル消費の関係についてはこれまでも多くの議論がなされてきたが、この研究はその論争に決着をつけるものと言っても良かろうと思う。本研究では膨大なオイル消費試験結果から、基油に添加される粘度指数向上剤、極圧添加剤といった高分子がオイル消費に影響を与えることが示されている。NOACK値は基油の蒸発特性によりほぼ値が決まるが、オイル消費は同じ基油を使用したオイルであっても例えば図1のように粘度指数向上剤の種類が異なれば値が異なってくることが示されており、NOACK値がオイル消費の指標とならないことが明らかにされている。図2にはComb型の粘度指数向上剤の分子量がオイル消費に及ぼす影響が紹介されているが、オイル消費低減のための最適な分子量が存在することが示されており大変興味深い。また図3のように摩擦調整剤もオイル消費に影響を及ぼし、これを添加することでオイル消費が大幅に減少していることが分かる。さらにNOACK試験ではオイルの蒸発特性が求められているが、実際のエンジンのオイル消費では蒸発よりも飛沫の形で消費されるオイルが多かったことも示されている。

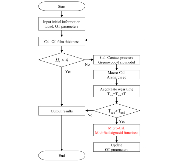
 大豊工業の倉部ら(2)からは、初期なじみにより変化していく軸受の摺動面形状を逐次反映させることで、なじみ後の軸受表面形状や摩耗量を精度よく予測する計算手法が紹介されている。図4に計算のフローを示す。従来はなじみ後の摺動面形状を予測して油膜の計算を行う等の方法が採られていたが、本手法では、まず軸受の初期形状により混合潤滑を考慮した油膜の計算を行い、これにより求められた真実接触部の圧力を用いて摩耗深さを計算している。この摩耗により当初の表面粗さから変化するわけであるが、変化後の表面粗さより、表面粗さの突起同士の接触を求めるGreenwood-Trippによる計算モデルの中で使用される変数を求めている。これを逐次繰り返すことでなじみの進行を考慮した油膜の計算を可能としている。実際にエンジン試験後の軸受の摩耗量と比較した結果を図5に示すが、良い一致が得られている点が素晴らしい。

×

この記事(あるいはこの企画)のご感想、ご意見をお聞かせください。
今後のコンテンツづくりの参考にさせていただきます。

コメントをお寄せいただきありがとうございました。

職種

職種を選択してください

コメント

コメントを入力してください

閉じる
閉じる
【参考文献】
(1)渡邉 博、Kang Byung Hee:サイクルエンジンにおけるオイル消費に関する考察(第3報)、自動車技術会2022年春季大会学術講演会講演予稿集、No.20225123
(2)倉部 陽平、鈴木 佑菜、梶木 悠一朗:エンジン用すべり軸受のなじみ進行を考慮したEHD解析モデルの構築)、自動車技術会2022年春季大会学術講演会講演予稿集、No.20225124